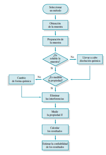
Un análisis cuantitativo típico incluye una secuencia de pasos que se muestran en el
diagrama de flujo de la figura 1.1. En algunas casos se pueden omitir uno o más de ellos.
Por ejemplo, si una muestra está en estado líquido, se puede omitir el paso de disolución.

Figura 1.1
Durante una medición se determina una de las propiedades físicas. En
el paso de cálculo se busca la cantidad relativa del analito presente en las muestras. En el
paso final se evalúa la calidad de los resultados y se calcula su confiabilidad.
En los siguientes párrafos se presenta un breve panorama de cada uno de los pasos
que se muestran en la figura 1.1. Posteriormente, se presenta el estudio de un caso para
ilustrar la manera en la que se emplean estos pasos para resolver un problema analítico
práctico y muy importante. Los detalles de este estudio anuncian varios de los métodos e
ideas que explorará conforme estudia química analítica.
La química analítica no suele ser un fin por sí misma, sino que forma parte de un panorama
más amplio en el cual los resultados analíticos pueden ser utilizados para controlar la
salud de un paciente, para controlar la cantidad de mercurio en el pescado, para supervisar
la calidad de un producto, para determinar el estado de una síntesis o para encontrar si hay
vida en Marte. El análisis químico es la herramienta de medición en todos estos ejemplos
y en muchos otros casos. Como ejemplo se va a considerar la función del análisis cuantitativo
en la determinación y control de la concentración de glucosa en la sangre.